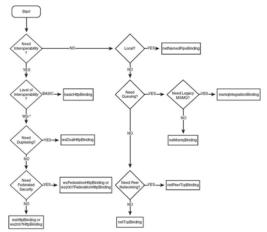
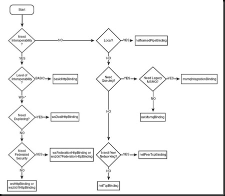
Someone kindly posted this excellent flowchart in Stack Overflow which helps to identify the most appropriate WCF Service bindings to use in a solution. There’s another version located here: http://architectopia.blogspot.com/2008/01/wcf-binding-decision-chart.html
Not a bad little reference chart!